- História
- Missão, Visão e Valores
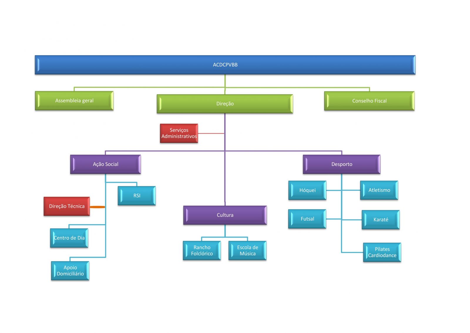
- Organograma
- Órgãos Sociais
- Documentos Institucionais
Instituição
A Associação Cultural e Desportiva da Casa do Povo de Vila Boa do Bispo (ACDCPVBB), foi constituída por escritura pública a 12 de Julho de 1986. Desenvolve e apoia atividades de carácter social, cultural e desportivo.
A Associação Cultural e Desportiva da Casa do Povo – IPSS – tem por objetivos, entre outros permitidos estatutariamente, desenvolver as atividades relacionadas com a Cultura, com o Desporto e com o desenvolvimento do bem-estar social da comunidade orientando-se pelos princípios da Justiça e Solidariedade, em todos as suas atividades e no seu funcionamento interno.

Quadriénio 2024-2027
Assembleia Geral
PRESIDENTE – António Soares Correia
1º SECRETÁRIO – Maria Luísa dos Reis Correia
2º SECRETÁRIO – Maria Emília Miranda Gonçalves Grilo Sousa
Direção
PRESIDENTE – Rui Manuel Correia Teixeira
VICE-PRESIDENTE – António Luís da Rocha Ribeiro
TESOUREIRO – Joaquim Aguiar de Sousa
SECRETÁRIO – Alexandra Manuela Leite Ferreira
VOGAL – Sérgio Manuel Pinto Carneiro
Conselho Fiscal
PRESIDENTE – José Pinto Monteiro
1º VOGAL – José Pereira Madureira
2º VOGAL – Manuel Vieira de Sousa
